等级保护怎么做定级备案
在做等保测评前,网络运营者(通常是甲方)需要先对系统做定级备案。一般而言,如何定级可以参考通用的《网络安全等级保护定级指南》以及各行各业制定的等级保护定级指南进行定级。
如何备案可以咨询当地网安部门,根据各地市备案条件的要求,整理相关文档,提交给各地市(现在权限已经下放至区县)网安支队进行备案,省级单位定级材料提交到省级网安总队。
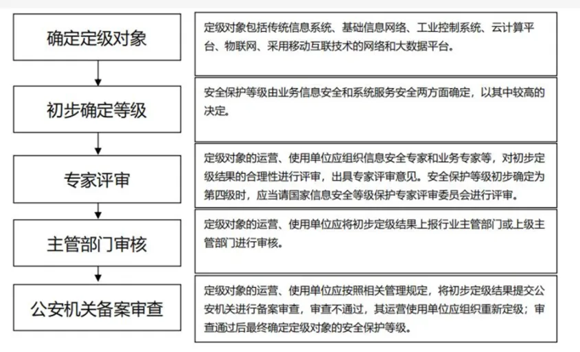
等保对象定级备案的完整工作流程包括:确定定级对象、初步确定定级、专家评审、主管部门核准和公安机关备案审核。

对于安全保护等级初步确定为第二级及以上的等级保护对象,网络运营者需组织网络安全专家和业务专家对定级结果的合理性进行评审,将定级结果报请行业主管(监管)部门核准,并按照相关管理规定,将定级结果提交公安机关进行备案审核。


本网站信息来源于网络,如有侵权,请联系删除。
本网站不保证信息真实性、有效性,仅供参考。请以最新法律法规和相关标准要求为准。